Featured Agent
Featured Agent is a premium product that enables the agents achieve maximum visibility by highlighting their listing and placing it amongst the top 7 listings on the first page of the search results. It also promotes their profile by featuring them on the first page of the SRP (search results page).

Background
Featured Agent (FA) experienced stagnant revenue growth over the past three years, with consistently low fill rates. Despite potential as a premium listing product, adoption remained limited, with underwhelming purchases made either directly by agents or through sales representatives. Moreover, it saw declining repeat purchase rates, indicating a lack of sustained engagement.
Product and Business Goals
-
To increase Revenue of Featured Agent in SG to SGD$5M in 2022
-
To increase visibility, transparency, awareness, and minimise friction of manual operations

Discovery - Understanding the current process
Booking Process
-
Agents reach out to account managers to inquire and essentially book slots.
-
Account managers will process the booking and later confirm with agents slot availability.
-
The account manager will expedite agents to purchase the slot if slots are available.
However, if there are no slots available, Agents enter a queue system. -
Account Managers will then manage the queue and inform each agent when slots become available again.
-
When a slot is available for an agent in the queue, they have 24hrs to confirm the booking with the account manager. Afterwhich, the account manager will offer the slot to the following agent in line.
Payment Process
-
When the agent agrees to the slot, they can purchase the booking.
-
Agents have three working days to complete payment before losing the booking.
-
Failure to complete payment will release the slot to other agents in the queue.
Appearing in Search Result
-
After purchase, Agents can then prioritise listings within the project by Boosting, Reposting, or Auto-Reposting.
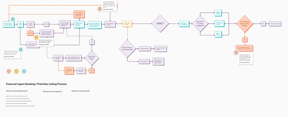
Original Task Flow

Bottlenecks
Entry Point - Agents need to call in to purchase, which entails time limitations since agents can call the sales rep only during office hours.
Human Error - Account managers have to manually keep track of new inquiries while reaching out to agents waiting in the queue.
Payment - Being a cash term product, agents will have to make payments with their credit cards over the phone or through payment links provided by account managers.
Transparency - Agents can’t find slot availability or pricing within the PropertyGuru website or Agentnet.
Queue Visibility - If agents have to queue to book slots, there is no way to see how many are ahead of them or how long they will have to stay in the queue.
Time - Besides being only able to book during office hours. Agents have to wait until other agents in queue confirm slots and make payments. This period is roughly 3-4 working days per every other agent.
User persona


Key Research Insights
Browsing System - Agents need to be able to see which FA are available per project/estate/ district
Each slot shall have limited availability
Booking System - Agents can on the platform choose which FA slot to book, they can also manage their bookings
Payment - Agents should be able to make the payments with the inbuilt currency (i.e. Credits)
Proposed Solution
All new Featured Agent screen with project/estate catalogues. This screen is accessed from the main navigation with its own “Featured Agent” link. Now agents can bypass the call-in system and see for themselves what FAs are available for purchase. And with the card system, there is a visual aid to make comparisons with the other projects/estates. This interface provides a more tactile perusal system as agents no longer need to extract such information from account managers over the phone.

Design

CARD DESIGN
Solving for Transparency
Agents must see all available projects/estates and how many open slots for purchase​

BOOKING SCREEN AND MODAL FOR MOBILE AND DESKTOP
Solving for Payment
Agents must see all available projects/estates and how many open slots for purchase​

User Flow - Mobile

Usability Testing and User Feedback
